今日开启!2025山东高考缴费+等级考选报详细操作流程发布!
【2025年普通高中学业水平等级考试科目选报与统一高考科目缴费】已经开始!所有参加2024年高考的考生都需进行网上科目选报及高考缴费!考生登录报名系统(http://wsbm.sdzk.cn)进行报名
缴费标准

• 春季高考考生仅需缴纳春季高考知识考试费用,包括语文、数学、英语及专业知识4个科目,共计160元。
• 仅报考“3+4”转段的考生文化基础考试科目为春季高考的语文、数学、英语三科,需缴纳考试费120元。
• 夏季高考考生需缴纳夏季高考全国统一考试语文、数学、外语笔试、外语听力考试费,每名考生需缴纳考试费共计155元。等级考试科目无需缴费。
操作流程(保姆级详细版)
1
考生登录
进入缴费网站(http://wsbm.sdzk.cn),在页面中心位置找到【考生点击此处进入平台】后,选择“等级考选报与夏考缴费<点击进入>”进入登录页面:

输入身份证号、个人登录密码、短信密码、图片验证码即可登录。
其中个人密码为高考报名填写信息时设置的登录密码。
短信密码为高考报名时获取的手机短信密码,该密码不需要重复获取且始终。

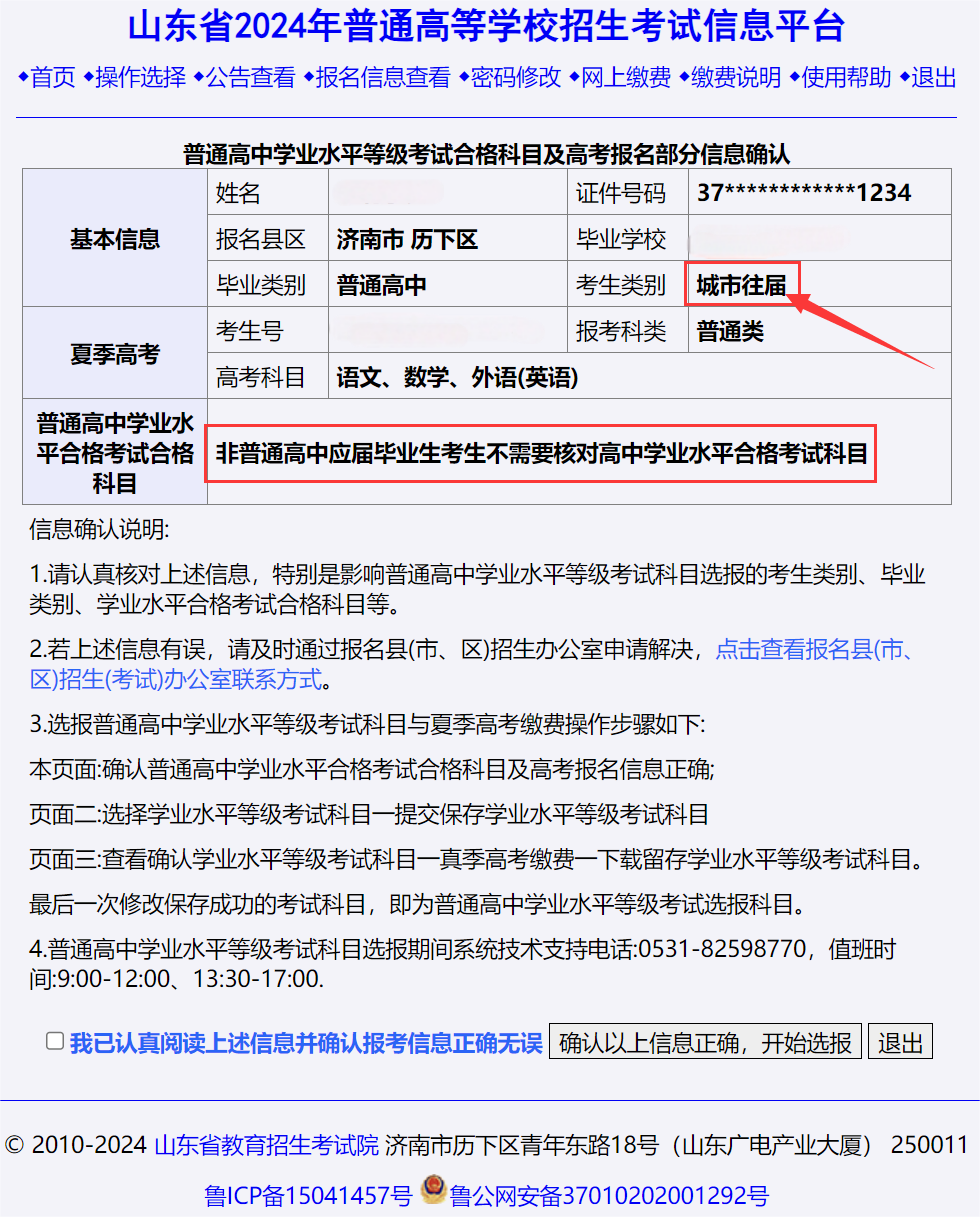
注意:若考生高职(专科)单独招生或综合评价招生拟录取,则不再需要选报学业水平等级考试科目,显示为:该生拟录取、不得参加夏季高考考试,不需要选报学业水平等级考试科目。如下图:

2
确认合格考科目

① 应届考生需要核对合格考科目,只有合格考通过的科目才能作为高考选报科目

②如果是往届生、复读生 ,则不受限合格考是否通过
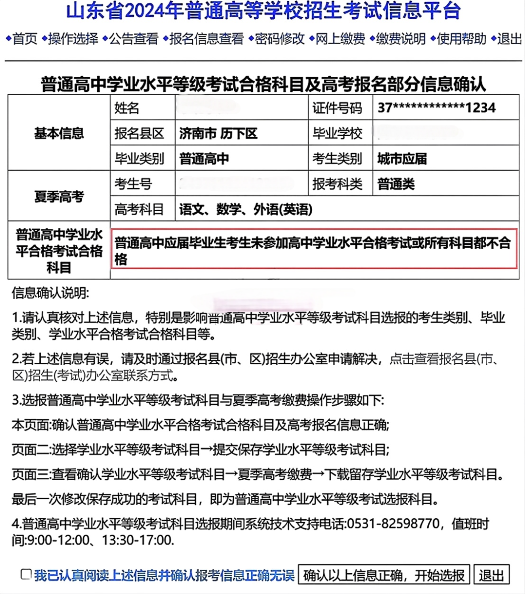
③普通高中应届毕业生考生若其所有学业水平等级考试合格科目都不合格,显示为:普通高中应届毕业生考生未参加高中学业水平合格考试或所有科目都不合格,如下图:

核查完毕后,勾选*下方的我已认真阅读,点击开始填报

3
选报高考科目
合格考合格科目及高考报名部分信息确认无误后,进入普通高中学业水平等级考试科目选报页面,如下图:

在【高中学业水平等高级考试科目】一栏,勾选三门高考科目(考生未参加学业水平合格考试或不合格的科目,不允许选择)。如上图所示,该考生的物理科目不合格,其复选框是灰色、无法选择。

勾选完要参加的学考等级考试科目,点击”提交保存等级考试选报科目”,系统显示考生高中学业水平等级考试选报科目为:科目1、科目2、科目3。并要求考生输入个人登录密码和手机短信密码,如下图(以化学生物地理为例,各考生勾选自己需选报的科目):

考生确认后,输入个人登录密码、手机短信密码、点击“确定”。
系统提示:提交保存确认学业水平等级考试科目“科目1、科目2、科目3”操作成功。请点击“确定”,进入学业水平等级考试选报科目查看与夏季高考缴费页面。如下图:

4
等级考科目确认与高考缴费
学业水平等级考试科目保存成功,下一步打开普通高中学业水平等级考试科目查看与高考缴费页面,如下图:

缴费金额

第二次高考缴费为本次缴费,缴费金额为:155元,缴纳的是语数外+英语听力的考试费。
请注意!等级考(高考副科)考试不收费!不收费!不收费!
点击*下方的网上缴纳考试费

你可选择不同的缴费方式,如云闪付使用银行卡进行缴费。

也可以使用微信、支付宝进行扫码缴费。

缴费完成后,系统提示缴费成功。点击返回商户

青岛考生特殊情况
如果是青岛市考生,缴费页面如下所示。
5
缴费完成
缴费完成后返回页面,您可看到自己已经缴费成功。
点击网上支付已完成,返回缴费页面。

此时,缴费页面的缴费情况变成已缴纳,字体颜色也变为黑色

到此 高考缴费已全部完成!
如有需要,可点击“打印等级考试科目”打印,或点击“下一步,下载留存”

将下载以考生号命名的等级考试选报科目PDF文件,内容如下图:

高考选报科目及缴费过程中
如遇到问题可长按扫描二维码
添加学习老师免费咨询
END
获取更多的升学资讯、真题
点击下面名片
关注此公众号